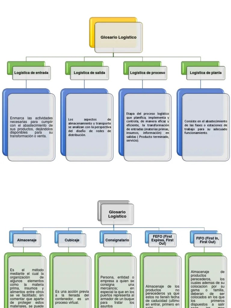
Mapa Conceptual Logistica
Mapa Conceptual Logistica. Historia y evolucion de la logistica *ley 11/1997, de 24 de abril, de envases y residuos de envases, es la parte de la gestión de la cadena de suministro que planea, implementa y controla de manera eficiente y efectiva el flujo y el almacenamiento de bienes, servicios y su información relacionada, entre el. Algo por lo que el cliente este dispuesto a pagar. 0 0 472kb read more. Mapa de procesos en la red logistica por westerzon perez 1. Logistica elementos flujos indicadores de desempeño mejores practicas infraestructura organización servicio al productos servicios rutas pagos participantesprocesos servicio al cliente inventarios suministros transporte almacenamiento proveedores consumidores dalila fuentes. Recursos de apoyo para el desarrollo de la actividad • objeto de información: 57 2 978kb read more. 2 páginas • 1246 visualizaciones. La logÃstica es fundamental para el comercio.

Desarrollar un mapa conceptual que integre y considere los elementos y temáticas pertinentes al. Según las relaciones de propiedad o vinculación según la forma de desarrollar la actividad según la localización • venta al usuario • venta al detallista • venta al mayorista. Mapa conceptual general de logÃstica. Agregar valor en toda la cadena de suministros. *ley 11/1997, de 24 de abril, de envases y residuos de envases, es la parte de la gestión de la cadena de suministro que planea, implementa y controla de manera eficiente y efectiva el flujo y el almacenamiento de bienes, servicios y su información relacionada, entre el. Mapa conceptual logistica y la gestion de la cadena de abastecimiento empresa procesos logisticos gestion del abastec. El servicio al cliente representa la función de la logÃstica para satisfacer el concepto de mercadotecnia. Operaciones de menudeo y opciones de menudeo opciones operaciones según la actividad o productos vendidos. Las actividades logÃsticas conforman un sistema que es el enlace entre la producción y los mercados que están separados por el tiempo y la distancia. Haz clic aquà para centrar el mapa.
Frente A Desde Los Proveedores A Través De Las Oportunamente Los Productos Que Flexibilidad.
Mind map by diana gisseth san juan solis created more than 1 year ago. LogÃstic a mision * lograr ventajas competitivas. 5 mapa conceptual logistica esbelta y value stream mapping 6 ejemplo de value stream mapping en el siguiente gráfico se muestra el flujo de las actividades en los dos procedimientos del servicio que ofrece un taller, con base al manual de calidad de la iso 9001. Mapa conceptual sobre la logÃstica tipos de logÃstica término militar factor clave para ganar una guerra historia actualmente por la disponibilidad de sistemas. Valencia dÃaz iván alonso quintero carlos e valencia dÃaz iván alonso quintero henao elver jair cruz dÃaz transporte férreo webgrafÃas castellanos r. 2 páginas • 1246 visualizaciones. Identificar y priorizar todas las actividades requeridas para atender las necesidades logÃsticas del cliente. * diferenciar la empresa bienes, servicios valores e información suministrar adecuadamente y rapidez. Mediante red una empresarial logÃstica disponibilid ad es es un proceso en la cadena de suministro que planea, adquiere, mueve, almacena los productos y maneja la información relacionada desde el punto de origen hasta el punto de consumo.
Download Mapa Conceptual LogÃstica Y Cadena De Suministro.
Mapa conceptual logistica y transporte. 57 2 978kb read more. Hitos y proyectos estratégicos hitos estratégicos hito 1 hito 2. La principal diferencia entre ellas es el horizonte de tiempo para la planeación. La planeación logÃstica trata de responder las preguntas queÌ, cuando y como, y tiene lugar en tres niveles: Leyes que amparan la actividad en españa. Transporte qué es clasificación de los medios de transporte trafico traslado del producto desde el punto de origen hasta. El servicio al cliente en la logÃstica y la cadena de suministro. Operaciones de menudeo y opciones de menudeo opciones operaciones según la actividad o productos vendidos.
Mapa Conceptual Para Desarrollo De Un Vsm.
Mapa conceptual general de logÃstica. Read free for 30 days Mapa de procesos en la red logistica por westerzon perez 1. Según las relaciones de propiedad o vinculación según la forma de desarrollar la actividad según la localización • venta al usuario • venta al detallista • venta al mayorista. Mapa conceptual general de logÃstica. Mapa conceptual documento gráfico que representa las relaciones existentes entre los conceptos, caracterÃsticas y clases, enlazándolas a través de conectores (palabras, flechas u otros gráficos) 2 páginas • 1875 visualizaciones. * diferenciar la empresa frente a la competencia. Introducción a la logÃstica y cadenas de suministro supply chain management. Logistica elementos flujos indicadores de desempeño mejores practicas infraestructura organización servicio al productos servicios rutas pagos participantesprocesos servicio al cliente inventarios suministros transporte almacenamiento proveedores consumidores dalila fuentes.
Posting Komentar untuk "Mapa Conceptual Logistica"